设为首页
加入收藏
客户24小时服务热线:
15960268706(福建 江西 广东)
15972198351(湖北 湖南 河南 北京 上海)
首页
关于我们
产品中心
纯水管路
钢木实验室边台
配件类
气体管路
实验室全钢边台
实验室方案
通风柜
实验室通风系统
药品柜
微生物实验室
不锈钢边台
钢木中央台
全钢中央台
工程案例
新闻资讯
客户留言
人才招骋
联系我们
环境监测站建设标准
2025-07-31
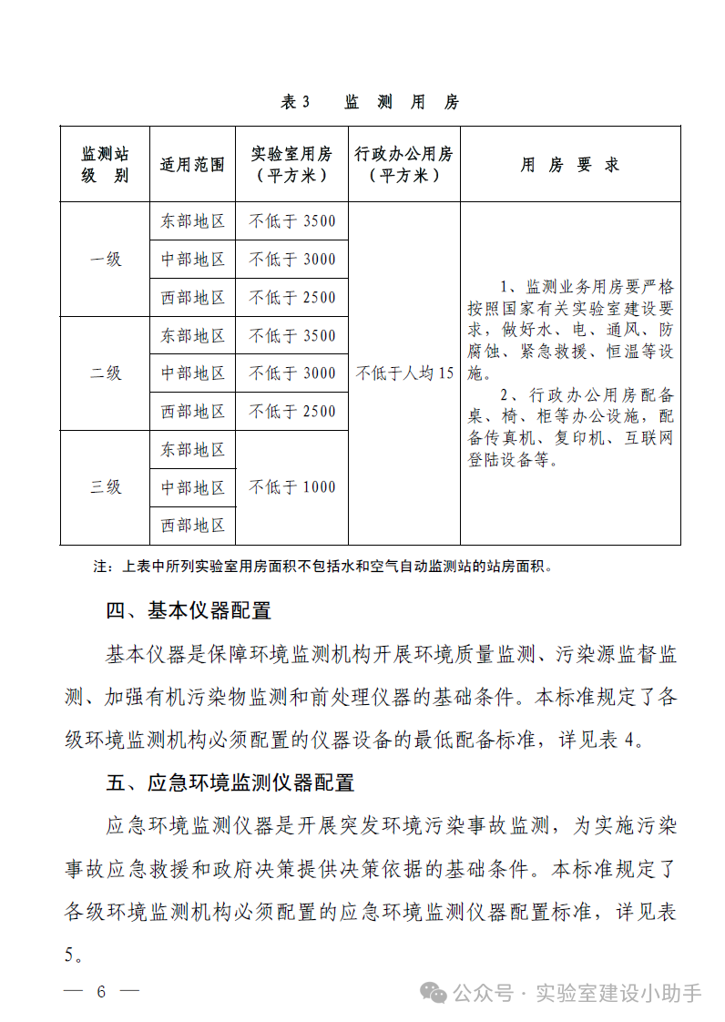
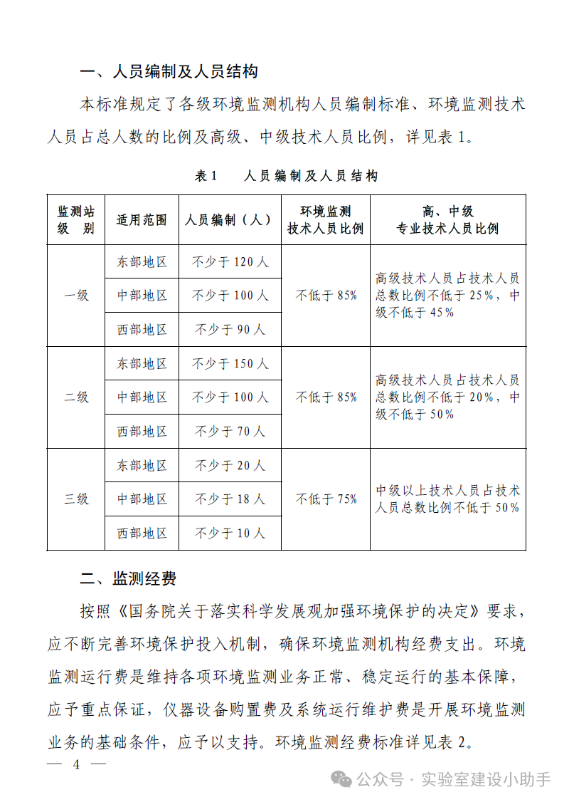
本标准为基本配置标准,主要包括人员编制及结构、业务经费、工作用房、仪器设备等内容,
本标准中各级监测站的人员编制是按照职责和实际工作需要来确定的,同级监测站的人员数量因不同地区的经济或人口总量的不同而有所差别。各级监测站要依据本标准,按照“因需设岗、按岗设编”的原则确定本站人员编制,形成合理的人员规模和结构
上一篇:【饲料生产许可】添加剂预混合饲料检验室检验仪器及布局要求
下一篇:没有了
首页
关于我们
产品中心
工程案例
新闻资讯
客户留言
人才招骋
联系我们
电话:15960268706(福建 江西 广东)
联系人:刘先生 手机:15972198351(湖北 湖南 河南 北京 上海)
Email:1021540391@qq.com
地址:福建省厦门市同安区西洲路1299-9号215
与我们联系
厦门楚胜实验设备有限公司 版权所有 Copyright 2021- 备案号:
闽ICP备2021006450号-2
腾云建站仅向商家提供技术服务
网站地图